学霸资源站
  • 网站首页
  • 幼小资料
    • 幼小PDF资料
    • 幼小早教视频
  • 小学资料
    • 一年级
    • 二年级
    • 三年级
    • 四年级
    • 五年级
    • 六年级
  • 小学精品资料
    • 小学语文复习
    • 小学数学复习
    • 小学英语复习
  • 小升初
    • 小升初语文
    • 小升初数学
    • 小升初英语
  • 小学网课
    • 一年级网课视频
    • 二年级网课视频
    • 三年级网课视频
    • 四年级网课视频
    • 五年级网课视频
    • 六年级网课视频
    • 小学语文视频课
    • 小学数学视频课
    • 小学英语视频课
  • 初中资料
    • 初一网课
    • 初二网课
    • 中考复习网课
    • 中考复习资料
    • 初中1-3年级文档资料
  • 知识课堂
    • 动画片学英语
    • 家长自我学习
    • 故事和知识
    • 看纪录片
    • 英语学习专区
    • 课外兴趣培养
  • 知识问答
成为VIP 登录

五年级

为大家提供小学上下册:五年级语文,五年级数学,五年级英语,各类考试试卷,课本配套知识点,各种专项复习资料,打印电子版,是五年级小学生提升成绩的好网站

  • 五年级
  • 五年级奥数40
  • 年级上下册
  • 全部
  • 1年级上
  • 1年级下
  • 2年级上
  • 2年级下
  • 3年级上
  • 年级下
  • 4年级上
  • 4年级下
  • 5年级上
  • 5年级下
  • 6年级上
  • 6年级下
  • 教材版本
  • 全部
  • 部编人教版
  • 苏教版
  • 北师大版
  • 沪教版
  • 冀教版
  • 青岛版
  • 西师版
  • 人教PEP
  • 通用版本
  • 外研版
  • 价格
  • 全部
  • 免费
  • 付费
  • 会员免费
  • 会员折扣
  • 永久会员免费
  • 最新
  • 热度
  • 更新
  • 评论
  • 随机
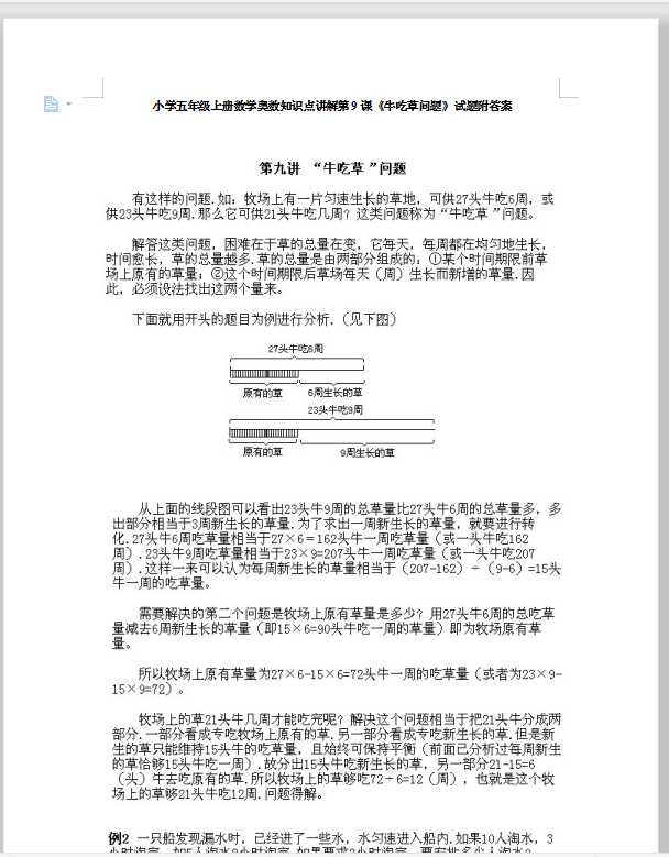
小学五年级上册数学奥数知识点讲解第9课《牛吃草问题》试题附答案(DOC文档6页电子档下载)
五年级奥数

小学五年级上册数学奥数知识点讲解第9课《牛吃草问题》试题附答案(DOC文档6页电子档下载)

小学五年级上册数学奥数知识点讲解第9课《牛吃草问题》试题附答案(DOC文档6页电子档下载)
4 年前 0 238 9.9
小学五年级下册数学奥数知识点讲解第10课《逻辑推理1》试题附答案(DOC文档10页电子档下载)
五年级奥数

小学五年级下册数学奥数知识点讲解第10课《逻辑推理1》试题附答案(DOC文档10页电子档下载)

小学五年级下册数学奥数知识点讲解第10课《逻辑推理1》试题附答案(DOC文档10页电子档下载...
4 年前 0 120 9.9
小学五年级上册数学奥数知识点讲解第8课《流水行船问题》试题附答案(DOC文档7页电子档下载)
五年级奥数

小学五年级上册数学奥数知识点讲解第8课《流水行船问题》试题附答案(DOC文档7页电子档下载)

小学五年级上册数学奥数知识点讲解第8课《流水行船问题》试题附答案(DOC文档7页电子档下载)
4 年前 0 213 9.9
小学五年级下册数学奥数知识点讲解第9课《数学游戏》试题附答案(DOC文档9页电子档下载)
五年级奥数

小学五年级下册数学奥数知识点讲解第9课《数学游戏》试题附答案(DOC文档9页电子档下载)

小学五年级下册数学奥数知识点讲解第9课《数学游戏》试题附答案(DOC文档9页电子档下载)
4 年前 0 174 9.9
小学五年级上册数学奥数知识点讲解第7课《行程问题》试题附答案(DOC文11页电子档下载)
五年级奥数

小学五年级上册数学奥数知识点讲解第7课《行程问题》试题附答案(DOC文11页电子档下载)

小学五年级上册数学奥数知识点讲解第7课《行程问题》试题附答案(DOC文11页电子档下载)
4 年前 0 75 9.9
小学五年级下册数学奥数知识点讲解第8课《时钟问题》试题附答案(DOC文档13页电子档下载)
五年级奥数

小学五年级下册数学奥数知识点讲解第8课《时钟问题》试题附答案(DOC文档13页电子档下载)

小学五年级下册数学奥数知识点讲解第8课《时钟问题》试题附答案(DOC文档13页电子档下载)
4 年前 0 386 9.9
小学五年级上册数学奥数知识点讲解第6课《能被30以下质数整除的数的特征》试题附答案(DOC文档7页电子档下载)
五年级奥数

小学五年级上册数学奥数知识点讲解第6课《能被30以下质数整除的数的特征》试题附答案(DOC文档7页电子档下载)

小学五年级上册数学奥数知识点讲解第6课《能被30以下质数整除的数的特征》试题附答案(DOC文...
4 年前 0 343 9.9
小学五年级下册数学奥数知识点讲解第7课《从不定方程的整数解》试题附答案(DOC文档15页电子档下载)
五年级奥数

小学五年级下册数学奥数知识点讲解第7课《从不定方程的整数解》试题附答案(DOC文档15页电子档下载)

小学五年级下册数学奥数知识点讲解第7课《从不定方程的整数解》试题附答案(DOC文档15页电子...
4 年前 0 76 9.9
小学五年级上册数学奥数知识点讲解第5课《奇数与偶数及奇偶性的应用》试题附答案(DOC文档11页电子档下载)
五年级奥数

小学五年级上册数学奥数知识点讲解第5课《奇数与偶数及奇偶性的应用》试题附答案(DOC文档11页电子档下载)

小学五年级上册数学奥数知识点讲解第5课《奇数与偶数及奇偶性的应用》试题附答案(DOC文档11...
4 年前 0 353 9.9
小学五年级下册数学奥数知识点讲解第6课《不定方程解应用题》试题附答案(DOC文档7页电子档下载)
五年级奥数

小学五年级下册数学奥数知识点讲解第6课《不定方程解应用题》试题附答案(DOC文档7页电子档下载)

小学五年级下册数学奥数知识点讲解第6课《不定方程解应用题》试题附答案(DOC文档7页电子档下...
4 年前 0 157 9.9
2/4 上一页1234下一页
学霸资源站

学知堂为您提供小学初中高中数学优质备课教学资源,包括:高中数学试题试卷/课件PPT/教案/教学设计/教学素材等。数学学科网,老师备课教学、学生备考复习优选教育资源网。

外部推荐
WordPresss主题推荐阿里云服务器推荐关于本站
外部推荐
WordPresss主题推荐阿里云服务器推荐关于本站
微信客服
微信公众

学知堂

周一至周日 8:00-22:00

(欢迎前来咨询)

合作咨询

Copyright © 2021 - All rights reserved | |

  • 首页
  • 分类
  • 问答
  • 我的
  • 顶部
一年级奥数 一年级数学 一年级数学 六年级数学 六年级数学 六年级语文 六年级语文 小升初数学 小升初数学 小升初语文 小升初语文 幼小早教视频 故事和知识 故事和知识 数学文档 英语学习专区 英语学习专区 语文文档
开通SVIP享更多特权,建议使用 QQ 登录
普通登录