学霸资源站
  • 网站首页
  • 幼小资料
    • 幼小PDF资料
    • 幼小早教视频
  • 小学资料
    • 一年级
    • 二年级
    • 三年级
    • 四年级
    • 五年级
    • 六年级
  • 小学精品资料
    • 小学语文复习
    • 小学数学复习
    • 小学英语复习
  • 小升初
    • 小升初语文
    • 小升初数学
    • 小升初英语
  • 小学网课
    • 一年级网课视频
    • 二年级网课视频
    • 三年级网课视频
    • 四年级网课视频
    • 五年级网课视频
    • 六年级网课视频
    • 小学语文视频课
    • 小学数学视频课
    • 小学英语视频课
  • 初中资料
    • 初一网课
    • 初二网课
    • 中考复习网课
    • 中考复习资料
    • 初中1-3年级文档资料
  • 知识课堂
    • 动画片学英语
    • 家长自我学习
    • 故事和知识
    • 看纪录片
    • 英语学习专区
    • 课外兴趣培养
  • 知识问答
成为VIP 登录

六年级

为大家提供小学上下册:六年级语文,六年级数学,六年级英语,各类考试试卷,课本配套知识点,各种专项复习资料,打印电子版,是六年级小学生提升成绩的好网站

  • 六年级
  • 六年级奥数6
  • 六年级语文107
  • 六年级数学156
  • 六年级英语58
  • 年级上下册
  • 全部
  • 1年级上
  • 1年级下
  • 2年级上
  • 2年级下
  • 3年级上
  • 年级下
  • 4年级上
  • 4年级下
  • 5年级上
  • 5年级下
  • 6年级上
  • 6年级下
  • 教材版本
  • 全部
  • 部编人教版
  • 苏教版
  • 北师大版
  • 沪教版
  • 冀教版
  • 青岛版
  • 西师版
  • 人教PEP
  • 通用版本
  • 外研版
  • 价格
  • 全部
  • 免费
  • 付费
  • 会员免费
  • 会员折扣
  • 永久会员免费
  • 最新
  • 热度
  • 更新
  • 评论
  • 随机
2022:北师大版小学数学6年级总复习(doc文档6电页子档下载)
六年级数学

2022:北师大版小学数学6年级总复习(doc文档6电页子档下载)

北师大版六年级数学下册期末总复习一、填空题。1.十八亿三千零四万零九十,写作(      )...
4 年前 0 226 9.9
8北师大版小学六年级数学下册全套试卷(22套附完整答案)98页DOC打印版本
六年级数学

8北师大版小学六年级数学下册全套试卷(22套附完整答案)98页DOC打印版本

北师大版小学六年级数学下册全套试卷(新教材)特别说明:本试卷为(2015年审定)最新北师版教...
4 年前 0 321 9.9
6(六)年级上册上学期-北师大版本,数学全套备课资料(课件,教案,练习题)资料打包下载
六年级数学

6(六)年级上册上学期-北师大版本,数学全套备课资料(课件,教案,练习题)资料打包下载

第一单元 圆;第二单元 分数混合运算;第三单元 观察物体;第四单元 百分数;第五单元 数据处...
4 年前 0 318 9.9
6(六)年级下册下学期-北师大版本,数学全套备课资料(课件,教案,练习题)资料打包下载
六年级数学

6(六)年级下册下学期-北师大版本,数学全套备课资料(课件,教案,练习题)资料打包下载

第一单元 圆柱与圆锥;第二单元 比例;第三单元 图形的运动;第四单元 正比例与反比例;6(六...
4 年前 0 213 9.9
8小学六年级上册数学北师版知识要点(PDF文档共28页电子版下载)
六年级数学

8小学六年级上册数学北师版知识要点(PDF文档共28页电子版下载)

小学六年级上册数学北师版知识要点一 圆一、圆的认识(一)1. 圆的特征:由一条曲线围成的封闭...
4 年前 0 218 9.9
8小学六年级上册数学北师版易错清单(PDF文档共16页电子版下载)
六年级数学

8小学六年级上册数学北师版易错清单(PDF文档共16页电子版下载)

小学六年级上册数学北师版易错清单
4 年前 0 122 9.9
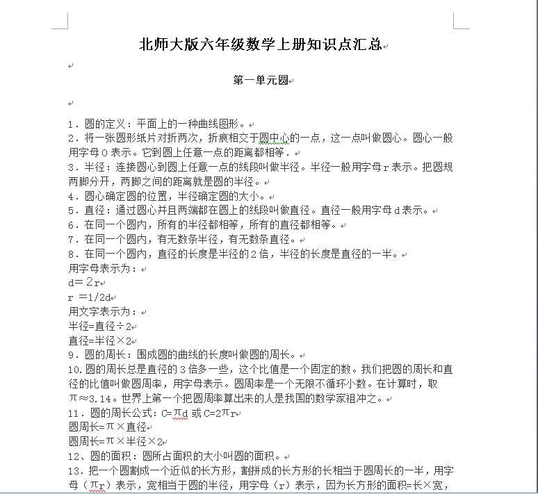
8  6北师大版小学六年级数学上册知识点汇总(WORD文档共12页电子版下载)
六年级数学

8 6北师大版小学六年级数学上册知识点汇总(WORD文档共12页电子版下载)

北师大版小学六年级数学上册知识点汇总第一单元圆1.圆的定义:平面上的一种曲线图形。2.将一张...
4 年前 0 258 9.9
8小学六年级下册数学北师大版知识要点汇总(PDF文档共7页电子版下载)
六年级数学

8小学六年级下册数学北师大版知识要点汇总(PDF文档共7页电子版下载)

小学六年级下册数学北师大版知识要点汇总
4 年前 0 296 9.9
8北师版六年级数学上册易错题集锦及答案(1)(PDF文档6页电子档下载)
六年级数学

8北师版六年级数学上册易错题集锦及答案(1)(PDF文档6页电子档下载)

北师版六年级数学上册易错题集锦及答案(1)(PDF文档6页电子档下载)
4 年前 0 527 9.9
8北师大版丨六年级数学上册知识点预习总览(PDF文档30页电子档下载)
六年级数学

8北师大版丨六年级数学上册知识点预习总览(PDF文档30页电子档下载)

北师大版丨六年级数学上册知识点预习总览(PDF文档30页电子档下载)
4 年前 0 220 9.9
4/5 上一页12345下一页
学霸资源站

学知堂为您提供小学初中高中数学优质备课教学资源,包括:高中数学试题试卷/课件PPT/教案/教学设计/教学素材等。数学学科网,老师备课教学、学生备考复习优选教育资源网。

外部推荐
WordPresss主题推荐阿里云服务器推荐关于本站
外部推荐
WordPresss主题推荐阿里云服务器推荐关于本站
微信客服
微信公众

学知堂

周一至周日 8:00-22:00

(欢迎前来咨询)

合作咨询

Copyright © 2021 - All rights reserved | |

  • 首页
  • 分类
  • 问答
  • 我的
  • 顶部
一年级奥数 一年级数学 一年级数学 六年级数学 六年级数学 六年级语文 六年级语文 小升初数学 小升初数学 小升初语文 小升初语文 幼小早教视频 故事和知识 故事和知识 数学文档 英语学习专区 英语学习专区 语文文档
开通SVIP享更多特权,建议使用 QQ 登录
普通登录